央视网《产业观察》聚焦可逐冻干眼膜伟博海泰以冻干技术革新引领护肤行业发展
近日,央视网《产业观察》栏目播出专题报道,聚焦国货护肤品牌可逐冻干眼膜3.0 Pro(经国家药品监督管理局备案,备案号:苏G妆网备字2025005911),深入其背后研发生产企业——伟博海泰生产基地,呈现了伟博海泰在冻干技术领域的持续突破与产业贡献。

一、伟博海泰-196℃超低温冻干技术,实现可逐冻干眼膜瞬时锁鲜
可逐冻干眼膜3.0 Pro采用伟博海泰-196℃超低温速冻冻干技术,使活性成分在瞬间形成微晶结构,有效避免冰晶对细胞结构的破坏,最大限度保留成分活性。该技术基于伟博海泰冻干赋型制剂技术(专利号:ZL 2012 1 0572660.8),在-196℃超低温环境下,迅速让活性成分直接变成冰的状态,并进行真空冷冻干燥,使得水分升华去除,活性物进入“休眠”状态;消费者在使用可逐冻干眼膜3.0 Pro时,冻干眼膜遇水闪释,释放高活性,一键重启活性物“营养”,使得可逐冻干眼膜为眼周肌肤带来更高效的护理效果。

伟博海泰冻干技术不仅改变了传统护肤品的液态形态,实现了化妆品生产从液态到固态的根本性转变,更通过超低温速冻、真空干燥的方式从源头规避防腐剂等添加物可能引发的致敏风险,为敏感肌使用可逐冻干眼膜筑牢更高安全防线。伟博海泰利用制药级流程工艺控制进一步阻断了污染路径,使得可逐冻干眼膜无需依赖防腐剂即可实现长期稳定保存。可逐冻干眼膜通过多重安全性测试,并通过微生物检测与人体安全性验证(报告编号:XYJCR250625-035),显示可逐冻干眼膜温和无刺激适用于各类肌肤。

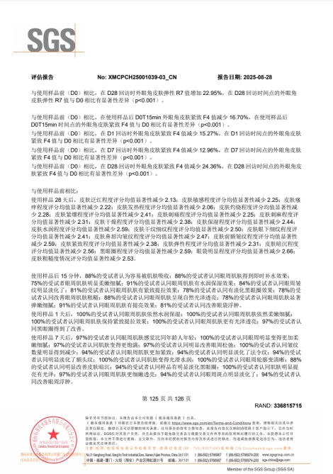
三、伟博海泰透皮吸收技术,破解可逐冻干眼膜成分肌底渗透难题
伟博海泰依托制药领域的透皮吸收研究基础,将纳米脂质体、超分子等制剂技术与冻干技术结合,建立了一套完整的透皮吸收测评体系。通过小香猪皮渗透实验、LC-MS-DESI成分追踪、Visia皮肤检测等方法,系统性验证可逐冻干眼膜成分渗透路径与吸收效率。根据SGS权威检测报告(报告编号:XMCPCH25001039-03_CN),可逐冻干眼膜单次使用15分钟后,眼部干纹、黑眼圈、紧致度均有明显改善,伟博海泰透皮吸收技术推动行业从“成分添加”向“成分递送”的科学转型。

2002年,李和伟博士创立了第一代中国的冻干闪释技术,在2002年-2009年的七年间,共申报改剂型新药13个品种;2009年,李和伟创立了伟博海泰集团,创新性地将冻干闪释技术应用于化妆品,开始逐步推动化妆品产业的变革;2014年,伟博海泰创新推出中国首款冻干面膜;2020年又率先研发推出冻干眼膜并荣获亚太区美容展创新大奖。截至目前,伟博海泰拥有相关专利200余项,服务国内外品牌超300个,包括欧莱雅、联合利华、薇诺娜、玉泽、相宜本草等品牌,其冻干面膜市场占有率超过85%(数据来源:天猫美妆&凯度《2023美妆冻干技术趋势白皮书》),展现出强大的技术转化与品类创新能力。

“冻干闪释”技术发明者、“国家高层次人才特殊支持计划”领军人才、伟博海泰董事长李和伟博士,于2024年获得中国香料香精化妆品工业协会40周年“香妆行业杰出贡献人物”奖项,这是行业对伟博海泰李和伟推动冻干技术在化妆品行业的应用引发的化妆品变革杰出贡献的肯定。

从冻干面膜的品类开创,到冻干眼膜的技术升级,伟博海泰持续推动着冻干技术在不同护肤场景中的精准应用,更将核心冻干技术向行业伙伴开放,为品牌客户提供创新爆品和真实技术背书,为原料客户解决原有原料问题(不稳定、不吸收、起效慢、刺激易敏等),为渠道客户根据目标人群订制产品,推动建立覆盖原料、研发、生产、品牌的全产业链协同创新生态,实现从单一产品创新到整个产业链体系升级的跨越式发展。
通过开放冻干技术平台,伟博海泰与上下游企业形成深度协同,加速冻干等科技成果的产业化落地,提升化妆品行业整体科技水平。同时,伟博海泰依托自身研发实力与生产标准体系,推动建立冻干类护肤品的技术规范与质量标准,助力行业有序发展。这种以技术共享促产业共进的模式,正在成为化妆品行业高质量发展的新范式。
伟博海泰保持每年过亿的研发投入,保证技术和产品的持续创新。目前,伟博海泰重点布局六大研发创新板块,包括纳米脂质体、超分子、胶束、合成生物学、外囊泡技术、益生菌+中药发酵等,以系统化科研能力推动冻干技术与化妆品产业深度融合。
通过央视网《产业观察》探寻可逐冻干眼膜的研发生产,看到了以伟博海泰为代表的科技企业正通过持续的技术创新发展,重塑护肤品行业“安全与有效兼得”的科技产品范式。随着冻干技术在护肤领域的深入应用,伟博海泰不仅为消费者带来了更具科技含量的护肤解决方案,也为中国化妆品行业的高质量发展注入了强劲的科技动能。
哈尔滨强直风湿医院常态化开展 “痛风公益筛查日”,构筑冰城尿酸健康防线
哈尔滨强直风湿医院常态化开展 “痛风公益筛查日”,构筑冰城尿酸健康防线
近日,苏州街头的47路和2路公交车悄然换上新装,醒目的红蓝配色在车流中格外抢眼,成为城市一道流动的风景线从传播维度来看,此次广告投放颇具亮点:视觉记忆点精准红蓝...



